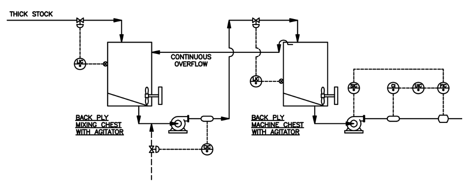
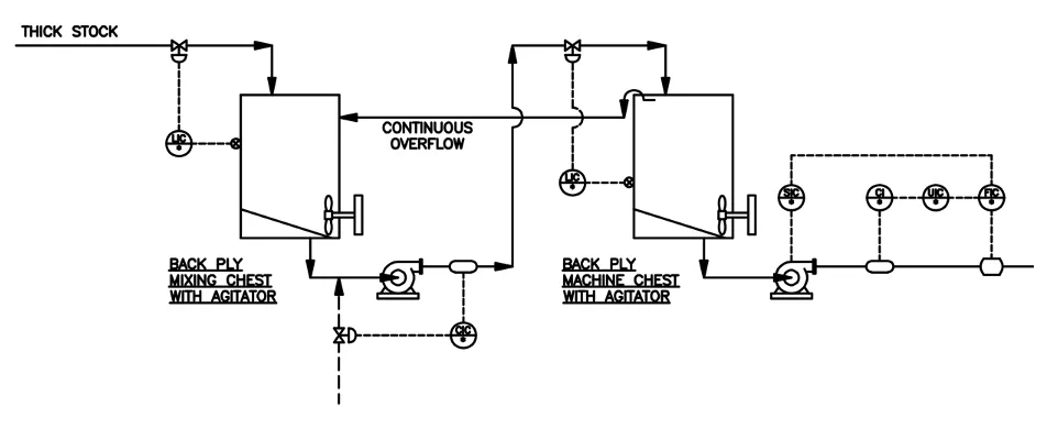
Классическая подготовка массы для подачи на машину включает пару смесительного и машинного баков
В смесительном баке смешиваются различные компоненты, например хвойная, лиственная целлюлоза и брак с машины. За счет объема перемешивания сглаживаются коротко временные колебания композиции и концентрации. Длинновременные колебания концентрации сглаживаются автоматическим регулятором концентрации, установленным на насосе смесительного бака. Машинный бак дополнительно сглаживает колебания концентрации и предназначен для стабилизации подачи массы насосом в короткую циркуляцию (КЦ) машины. При этом автоматический контроль концентрации обычно не устанавливается на насос машинного бака для исключения риска сбоев в работе регулятора концентрации.В старых системах подача массы в КЦ осуществлялась через бак постоянного уровня (БПУ) и дозировалась клапаном на выходе с БПУ. В современных проектах контроль подачи массы регулируется скоростью насоса машинного бака без БПУ. Для большей стабилизации работы насоса и соответственно, контроля веса бумаги, устанавливается постоянный перелив с машинного бака обратно, в смесительный бак.

Рис. 1. Классическая схема смесительного и машинного баков
Развитие систем смешения массы привел к применению статического смесителя типа SmartMix
Подача густой массы проводится сначала в коллектор с входящими патрубками, расположенными в шахматном порядке. После коллектора устанавливается статический смеситель, где на перемычках происходит вторичная гомогенизация массы. Коллектор и смеситель устанавливаются внизу, ниже уровня в баке, для исключения попадания воздуха в массу. Далее со смесителя масса поступает в машинный бак. В машинном баке масса окончательно перемешивается с помощью мешалки.Зачастую устанавливают дополнительный контур контроля концентрации после стационарного смесителя, перед входом в машинный бак.

Рис. 2. Система статического смесителя
Данная компоновка значительно экономит место в зале – исключается смесительный бак. Экономится энергия на мешалку и насос. Снижается время отклика на переходных процессах. Это особенно важно для смены типа продукции с различными красками, химикатами, наполнителями или композицией.

Рис. 3. Пример машинного бака со статическим смесителем SmartMix.
Проектирование системы статического смесителя с машинным баком требует индивидуального подхода. Необходимо учитывать дизайн коллектора, смесителя, машинного бака и мешалки, постоянный перелив с машинного бака, контроль концентрации, подачу массы на подслой дискового фильтра, подачу брака, размол, автоматизацию и т. д.
В применении лучшей доступной технологии (Best Available Technology - BAT) помощь специалистов гарантирует успех в делах.
Автор материала - Алексей Палоник, представитель Kadant Lamort, Kadant Noss. Связаться с Алексеем можно по телеграмму.
Мы ищем авторов и редакторов направлений Целлюлоза, Лайнеры, Другие картоны (специальные виды картонов).
Если бы вы хотели писать и редактировать статьи на технические темы, свяжитесь с Ириной Летягиной.
Мы ищем авторов и редакторов направлений Целлюлоза, Лайнеры, Другие картоны (специальные виды картонов).
Если бы вы хотели писать и редактировать статьи на технические темы, свяжитесь с Ириной Летягиной.