Вакуумное обезвоживание — ключевой этап «мокрой части» бумагоделательной машины. Через формующие и вакуумные ящики из свежесформированного полотна удаляется вода до того, как полотно попадёт в прессовую и сушильную части. Энергетическая «цена» этого шага — работа вакуумных насосов, и именно их потребление нередко становится значимой статьёй расходов. При этом характер обезвоживания под вакуумом нелинеен: по мере того как полотно становится суше, воду удалять всё труднее — эффект убывающей отдачи. На типовой кривой «сухость–время под вакуумом» видно, что хотя насосы продолжают тратить энергию, рост сухости постепенно выходит на плато, и дальнейшая экспозиция под тем же уровнем вакуума становится малоэффективной (синяя пунктирная кривая — прирост сухости, красная — затраченная энергия; см. рис. 1А в оригинале и поясняющий текст). Идея работы как раз в том, чтобы «ловить» начало плато и переходить на более высокий уровень вакуума, суммарно достигая большей сухости при меньшей энергии (схематично показано для двух и трёх последовательных уровней на рис. 1B–C)
Эта стратегия называется прогрессией (последовательным повышением) уровней вакуума. В идеализированном виде она представлена в рис. 1 статьи (перерисовано с Hubbe et al., 2020): сначала используется «дешёвый» низкий вакуум, пока вода уходит легко, а затем, у порога плато, вакуум повышают, чтобы дотянуться до более «упрямой» влаги без лишних простоев на низкой эффективности. В сумме это даёт более высокую выходную сухость при меньших энергетических затратах, по сравнению с длительной работой на одном уровне вакуума (случай А).
А.

B

C

Рис. 1. Три варианта вакуумного обезвоживания с одним, двумя и тремя уровнями вакуума (A, B и C), демонстрирующие ожидаемое положительное влияние на достигаемую сухость и затраты энергии при применении последовательного повышения уровней вакуума в трёх вакуумных всасывающих ящиках
Есть ещё один реалистичный фактор — повторное увлажнение: часть воды способна вернуться в полотно уже после участка вакуума. Лабораторные и пилотные исследования фиксируют уменьшение сухости на величину порядка 3–6 % для полотен 50–100 г/м² (лабораторный масштаб) и 0–4 % для 20 и 100 г/м² (пилотный масштаб) соответственно. Важное следствие для нашей стратегии: когда уровни вакуума повышаются последовательно в одном прогрессирующем модуле, времени на повторное увлажнение между уровнями остаётся меньше, значит, итоговое увлажнение будет ниже, чем при трёх раздельных ящиках, хотя оно всё равно возникнет уже после прогрессии. Масштаб повторного увлажнение зависит от скорости машины и конструкции формующей сетки, поэтому при изменении компоновки мокрой части этот аспект нужно проверять отдельно на конкретной машине (рис. 1).
Изложенную идею авторы проверили лабораторным испытанием: идеализированную концепцию последовательного роста вакуума протестировали на стенде, сравнивая «измеренную» сухость (с учётом повторное увлажнения) и «скорректированную» сухость (после простого расчётного учёта повторное увлажнения по данным литературы). Такой подход позволяет отделить эффект самой стратегии прогрессии вакуума от неизбежного вклада повторное увлажнения, чтобы понять, есть ли у метода потенциал для промышленного внедрения (см. текст к рис. 1).
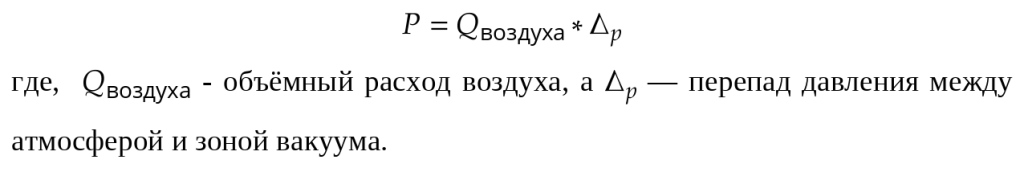
С практической точки зрения ценность работы — в переводе понятной «физической интуиции» (сначала дешёвая энергия на лёгкую воду, затем дорогая — только когда нужно) в технологическую стратегию, которую можно проверять на лабораторном уровне, а затем масштабировать. Дальше в статье показано, как именно ставились эксперименты на лабораторном боксе (его схема дана на рис. 2) и как оценивалась энергия насосов через простую инженерную модель мощности: расход воздуха × перепад давления, что напрямую связывает уровень вакуума и требуемую мощность.

Рис. 2. Схема лабораторного вакуумного всасывающего ящика. Перепад давления регулируется вакуумным насосом и измеряется датчиком давления. Время выдержки под вакуумом изменяется за счёт регулировки скорости движения подвижной пластины
Когда полотно движется по формующей секции бумагоделательной машины, через него прокачивается поток воздуха, создаваемый вакуумным ящиком под сеткой. Этот поток «вытягивает» воду из пор между волокнами. Однако процесс этот нелинеен: в начале обезвоживания вода уходит быстро, потому что она находится в относительно крупных порах и удерживается в полотне только капиллярными силами средней величины. Чем суше становится полотно, тем сильнее вода связывается с волокнами и тем меньше каналов остаётся для её выхода.
На рисунке 1A показана типичная кривая: по горизонтальной оси — время или, что эквивалентно, длина контакта полотна с зоной вакуума; по вертикальной — степень сухости полотна (граммы сухого вещества на грамм общей массы).
В начале кривая растёт быстро, но затем выходит на плато: скорость удаления воды падает, а затраты энергии насосов продолжаются. Если продолжать держать полотно на одном и том же уровне вакуума, значительная часть энергии тратится на перемещение воздуха через уже почти сухое полотно, что даёт мизерный прирост сухости.
Идея прогрессии вакуума (рис. 1B–C) заключается в том, чтобы на участке плато повышать уровень вакуума, создавая более сильный перепад давления и тем самым «выталкивая» оставшуюся воду. Например:
- Сначала низкий вакуум (дешёвая энергия, быстрое обезвоживание).
- Затем средний вакуум (для следующего слоя воды, который труднее удалить).
- На заключительном этапе — высокий вакуум (дорогая энергия, но она работает на очень небольшой остаток влаги).
Это похоже на то, как если бы мы отжимали губку: сначала легко выжимаем воду с небольшим усилием, но чем суше она становится, тем сильнее приходится сжимать. В случае вакуума «сила сжатия» — это перепад давления.
Почему это может сэкономить энергию: вместо того чтобы постоянно держать насос на высоком уровне разрежения (что энергозатратно), мы используем высокий вакуум только там, где он реально даёт эффект.
Ещё один важный момент, который обсуждают авторы — реувлажнение (rewetting) или повторное увлажнение. После выхода из зоны вакуума часть воды может вернуться в полотно — из сетки или под действием капиллярных сил. Лабораторные данные показывают, что повторное увлажнение может составлять:
- 3–6 % для полотен плотностью 50–100 г/м² (лабораторные испытания),
- 0–4 % для полотен плотностью 20 и 100 г/м² (пилотные испытания).
Если прогрессия вакуума реализована в рамках одного длинного ящика с несколькими секциями, реувлажнение между уровнями минимально — это повышает общую эффективность стратегии.
Таким образом, теоретическая основа эксперимента выглядит так:
- Сравнить классическое обезвоживание на одном уровне вакуума (контроль) и стратегию прогрессии (2–3 уровня).
- Измерить как «сырые» значения сухости, так и скорректированные с учётом реувлажнения.
- Оценить энергозатраты насосов через формулу мощности:
В качестве исходного сырья использовалась промышленная целлюлоза, соответствующая качеству, применяемому в производстве типовых печатных и упаковочных бумаг. Волокнистый материал был тщательно размолот до степени помола, обеспечивающей стабильное формирование полотна плотностью 20 г/м². Выбор такой низкой поверхностной массы неслучаен — это позволяет ускорить эксперимент и облегчить оценку влияния вакуума, так как тонкие полотна быстрее обезвоживаются и демонстрируют более чёткие переходы на кривой «сухость–время».
Для приготовления суспензии волокна диспергировали в воде до концентрации, имитирующей выходные параметры формующей секции промышленной машины. Затем масса подавалась в формующую систему лабораторного устройства.
В лабораторных испытаниях использовалась формующая ткань, близкая по характеристикам к промышленным образцам, но адаптированная под масштабы стенда. Конструкция сетки была выбрана таким образом, чтобы не вносить дополнительных ограничений на отток воды и имитировать условия вакуумных ящиков реальной машины.
Сетка закреплялась в горизонтальном положении, а под ней устанавливался вакуумный бокс с возможностью ступенчатого изменения уровня вакуума.
Лабораторная установка
Схема установки представлена на рисунке 2. Она включает:
- формующую рамку с тканью, на которую равномерно выливается подготовленная волокнистая суспензия;
- систему вакуумного бокса, разделённого на секции, каждая из которых может работать на своём уровне разрежения;
- вакуумный насос с регулируемым давлением;
- измерительное оборудование: датчики перепада давления, расходомеры воздуха, весы для определения массы полотна до и после обезвоживания.
Ключевая особенность установки — возможность быстро переключаться между разными уровнями вакуума во время одного прохода полотна над боксом, что позволяет воспроизводить стратегию прогрессии, предложенную в теоретической части.
Экспериментальные сценарии
Авторы смоделировали несколько режимов:
Контроль — всё время воздействия вакуум был постоянным (низкий, средний или высокий).
Двухступенчатая прогрессия — сначала низкий вакуум, затем на заранее выбранном моменте резкое повышение.
Трёхступенчатая прогрессия — низкий → средний → высокий вакуум.
Каждый сценарий повторяли несколько раз для надёжности статистики. Время работы каждой ступени подбиралось так, чтобы в прогрессии смена уровня вакуума приходилась на участок начала плато кривой обезвоживания, что соответствует выводам из раздела теории.
Для каждого опыта фиксировались:
- время воздействия каждой ступени вакуума,
- давление в вакуумной секции,
- расход воздуха через полотно (Q),
- масса полотна до и после вакуума (для расчёта сухости),
- условия окружающей среды (температура и влажность воздуха).
Также проводились замеры с временной задержкой для оценки повторного увлажнения — масса полотна определялась сразу после выхода из зоны вакуума и спустя короткий промежуток времени.


Рис. 3. Изменение сухости в зависимости от времени выдержки под вакуумом для трех различных уровней вакуума: 10, 20 и 30 кПа (A), а также при последовательном применении 10, 20 и 30 кПа к одному и тому же образцу (0-5 мс для 10 кПа, 5-10 мс для 20 кПа и 10-15 мс для 30 кПа) (B).
В случае двух- и трёхступенчатой прогрессии характер кривых изменяется:
- Начальный участок на низком вакууме совпадает с контролем.
- Переход на более высокий вакуум вызывает новый резкий подъём кривой сухости.
- При трёхступенчатой прогрессии виден третий скачок, что в итоге даёт более высокую сухость за то же общее время воздействия.
Авторы отмечают, что «скачки» сухости после повышения вакуума подтверждают теоретическое предположение: новая ступень разрежения активирует удаление воды из более труднодоступных зон полотна.
Влияние повторного увлажнения
Реувлажнение проявляется как небольшое снижение сухости после выхода из зоны вакуума. Для низкого вакуума оно относительно велико, потому что большая часть удалённой воды была в легко возвращаемых слоях. При высоком вакууме вклад реувлажнения меньше, так как большая доля удалённой влаги — это вода, прочно связанная с волокнами.
Интересно, что при прогрессии вакуума разница между измеренной и скорректированной кривой меньше, чем при трёх раздельных зонах с одинаковым вакуумом: меньше времени на возврат влаги между ступенями. Это — одно из практических преимуществ компоновки с последовательным повышением вакуума в одном ящике.
Проникновение воздуха через полотно
Вакуумное обезвоживание работает за счёт прокачки воздуха сквозь полотно, и этот поток — ключевой параметр энергопотребления насоса.
Рисунок 4 показывает, что при низком вакууме расход воздуха велик в начале и постепенно снижается, поскольку полотно становится суше и сопротивление потоку растёт. При повышении вакуума в прогрессии расход воздуха возрастает скачкообразно, что связано с резким увеличением перепада давления.


Рис. 4. Объем воздуха, прошедшего через бумажное полотно, в зависимости от времени выдержки под вакуумом для трех различных уровней вакуума: 10, 20 и 30 кПа (A), а также при последовательном применении 10, 20 и 30 кПа к одному образцу (0-5 мс для 10 кПа, 5-10 мс для 20 кПа и 10-15 мс для 30 кПа) (B).
Авторы отмечают: высокий вакуум даёт больший поток воздуха и, как следствие, большую мощность насоса. Поэтому важно применять его только там, где он реально повышает сухость, иначе энергия тратится впустую.
Эффективность прогрессии — переход на более высокий вакуум в момент начала плато даёт резкий прирост сухости.
Меньшее реувлажнение — в прогрессии в одном ящике вода возвращается в полотно в меньшей степени, чем при раздельных зонах.
Экономия энергии — благодаря работе на низком вакууме в начале и коротким включениям высокого вакуума суммарное энергопотребление снижается.
- При работе на одном фиксированном уровне вакуума наблюдается быстрый рост сухости в начале и выход на плато, после которого дальнейшее обезвоживание идёт крайне медленно.
- Последовательное повышение уровня вакуума в момент наступления плато приводит к резкому увеличению скорости удаления влаги и, как следствие, к более высокой конечной сухости полотна.
Стратегия прогрессии вакуума позволяет:
- снизить время работы насоса на высоком вакууме, где энергозатраты особенно велики;
- использовать высокий перепад давления только в момент, когда это даёт реальный прирост сухости;
- достичь сопоставимой или более высокой конечной сухости при меньших суммарных затратах энергии по сравнению с постоянным высоковакуумным режимом.
В лабораторных условиях было показано, что прогрессия даёт ощутимое снижение энергии на единицу удалённой воды, что в промышленном масштабе может трансформироваться в заметную экономию электроэнергии.
Поскольку прогрессия вакуума в одном ящике минимизирует время между ступенями, реувлажнение между этапами практически исключается. В результате:
- итоговое реувлажнение в прогрессии меньше, чем при трёх раздельных зонах с одинаковым вакуумом;
- сокращение реувлажнения повышает общую эффективность обезвоживания и снижает нагрузку на последующие прессовую и сушильную части машины.
Авторы подчёркивают, что, хотя исследование проводилось в лаборатории, концепция прогрессии вакуума имеет прямой потенциал для промышленного внедрения:
- В мокрой части бумагоделательной машины уже есть несколько вакуумных ящиков, и их уровни разрежения можно настраивать.
- Для реализации стратегии потребуется лишь оптимизировать последовательность уровней и моменты переключения.
- Ожидаемая экономия энергии в промышленности будет зависеть от сорта бумаги, конструкции машины и исходного уровня оптимизации, но сам принцип применим к большинству современных БДМ.
Прогрессия вакуума — это относительно простая в реализации и экономичная мера повышения энергоэффективности вакуумного обезвоживания. Авторы отмечают, что для промышленного внедрения полезно будет провести пилотные испытания на конкретной машине, чтобы уточнить параметры прогрессии с учётом её особенностей.
Эта стратегия называется прогрессией (последовательным повышением) уровней вакуума. В идеализированном виде она представлена в рис. 1 статьи (перерисовано с Hubbe et al., 2020): сначала используется «дешёвый» низкий вакуум, пока вода уходит легко, а затем, у порога плато, вакуум повышают, чтобы дотянуться до более «упрямой» влаги без лишних простоев на низкой эффективности. В сумме это даёт более высокую выходную сухость при меньших энергетических затратах, по сравнению с длительной работой на одном уровне вакуума (случай А).
А.

B

C

Рис. 1. Три варианта вакуумного обезвоживания с одним, двумя и тремя уровнями вакуума (A, B и C), демонстрирующие ожидаемое положительное влияние на достигаемую сухость и затраты энергии при применении последовательного повышения уровней вакуума в трёх вакуумных всасывающих ящиках
Есть ещё один реалистичный фактор — повторное увлажнение: часть воды способна вернуться в полотно уже после участка вакуума. Лабораторные и пилотные исследования фиксируют уменьшение сухости на величину порядка 3–6 % для полотен 50–100 г/м² (лабораторный масштаб) и 0–4 % для 20 и 100 г/м² (пилотный масштаб) соответственно. Важное следствие для нашей стратегии: когда уровни вакуума повышаются последовательно в одном прогрессирующем модуле, времени на повторное увлажнение между уровнями остаётся меньше, значит, итоговое увлажнение будет ниже, чем при трёх раздельных ящиках, хотя оно всё равно возникнет уже после прогрессии. Масштаб повторного увлажнение зависит от скорости машины и конструкции формующей сетки, поэтому при изменении компоновки мокрой части этот аспект нужно проверять отдельно на конкретной машине (рис. 1).
Изложенную идею авторы проверили лабораторным испытанием: идеализированную концепцию последовательного роста вакуума протестировали на стенде, сравнивая «измеренную» сухость (с учётом повторное увлажнения) и «скорректированную» сухость (после простого расчётного учёта повторное увлажнения по данным литературы). Такой подход позволяет отделить эффект самой стратегии прогрессии вакуума от неизбежного вклада повторное увлажнения, чтобы понять, есть ли у метода потенциал для промышленного внедрения (см. текст к рис. 1).
С практической точки зрения ценность работы — в переводе понятной «физической интуиции» (сначала дешёвая энергия на лёгкую воду, затем дорогая — только когда нужно) в технологическую стратегию, которую можно проверять на лабораторном уровне, а затем масштабировать. Дальше в статье показано, как именно ставились эксперименты на лабораторном боксе (его схема дана на рис. 2) и как оценивалась энергия насосов через простую инженерную модель мощности: расход воздуха × перепад давления, что напрямую связывает уровень вакуума и требуемую мощность.

Рис. 2. Схема лабораторного вакуумного всасывающего ящика. Перепад давления регулируется вакуумным насосом и измеряется датчиком давления. Время выдержки под вакуумом изменяется за счёт регулировки скорости движения подвижной пластины
Теоретическая основа и схема концепции последовательного увеличения вакуума
Чтобы понять, зачем и как работает стратегия последовательного повышения вакуума, авторы статьи начинают с обсуждения физических закономерностей вакуумного обезвоживания.Когда полотно движется по формующей секции бумагоделательной машины, через него прокачивается поток воздуха, создаваемый вакуумным ящиком под сеткой. Этот поток «вытягивает» воду из пор между волокнами. Однако процесс этот нелинеен: в начале обезвоживания вода уходит быстро, потому что она находится в относительно крупных порах и удерживается в полотне только капиллярными силами средней величины. Чем суше становится полотно, тем сильнее вода связывается с волокнами и тем меньше каналов остаётся для её выхода.
На рисунке 1A показана типичная кривая: по горизонтальной оси — время или, что эквивалентно, длина контакта полотна с зоной вакуума; по вертикальной — степень сухости полотна (граммы сухого вещества на грамм общей массы).
В начале кривая растёт быстро, но затем выходит на плато: скорость удаления воды падает, а затраты энергии насосов продолжаются. Если продолжать держать полотно на одном и том же уровне вакуума, значительная часть энергии тратится на перемещение воздуха через уже почти сухое полотно, что даёт мизерный прирост сухости.
Идея прогрессии вакуума (рис. 1B–C) заключается в том, чтобы на участке плато повышать уровень вакуума, создавая более сильный перепад давления и тем самым «выталкивая» оставшуюся воду. Например:
- Сначала низкий вакуум (дешёвая энергия, быстрое обезвоживание).
- Затем средний вакуум (для следующего слоя воды, который труднее удалить).
- На заключительном этапе — высокий вакуум (дорогая энергия, но она работает на очень небольшой остаток влаги).
Это похоже на то, как если бы мы отжимали губку: сначала легко выжимаем воду с небольшим усилием, но чем суше она становится, тем сильнее приходится сжимать. В случае вакуума «сила сжатия» — это перепад давления.
Почему это может сэкономить энергию: вместо того чтобы постоянно держать насос на высоком уровне разрежения (что энергозатратно), мы используем высокий вакуум только там, где он реально даёт эффект.
Ещё один важный момент, который обсуждают авторы — реувлажнение (rewetting) или повторное увлажнение. После выхода из зоны вакуума часть воды может вернуться в полотно — из сетки или под действием капиллярных сил. Лабораторные данные показывают, что повторное увлажнение может составлять:
- 3–6 % для полотен плотностью 50–100 г/м² (лабораторные испытания),
- 0–4 % для полотен плотностью 20 и 100 г/м² (пилотные испытания).
Если прогрессия вакуума реализована в рамках одного длинного ящика с несколькими секциями, реувлажнение между уровнями минимально — это повышает общую эффективность стратегии.
Таким образом, теоретическая основа эксперимента выглядит так:
- Сравнить классическое обезвоживание на одном уровне вакуума (контроль) и стратегию прогрессии (2–3 уровня).
- Измерить как «сырые» значения сухости, так и скорректированные с учётом реувлажнения.
- Оценить энергозатраты насосов через формулу мощности:

Материалы и методика эксперимента
Для проверки гипотезы о преимуществах стратегии последовательного повышения вакуума авторы провели серию лабораторных испытаний. В этой части статьи подробно описываются все материалы, конфигурация оборудования и процедура измерений.В качестве исходного сырья использовалась промышленная целлюлоза, соответствующая качеству, применяемому в производстве типовых печатных и упаковочных бумаг. Волокнистый материал был тщательно размолот до степени помола, обеспечивающей стабильное формирование полотна плотностью 20 г/м². Выбор такой низкой поверхностной массы неслучаен — это позволяет ускорить эксперимент и облегчить оценку влияния вакуума, так как тонкие полотна быстрее обезвоживаются и демонстрируют более чёткие переходы на кривой «сухость–время».
Для приготовления суспензии волокна диспергировали в воде до концентрации, имитирующей выходные параметры формующей секции промышленной машины. Затем масса подавалась в формующую систему лабораторного устройства.
В лабораторных испытаниях использовалась формующая ткань, близкая по характеристикам к промышленным образцам, но адаптированная под масштабы стенда. Конструкция сетки была выбрана таким образом, чтобы не вносить дополнительных ограничений на отток воды и имитировать условия вакуумных ящиков реальной машины.
Сетка закреплялась в горизонтальном положении, а под ней устанавливался вакуумный бокс с возможностью ступенчатого изменения уровня вакуума.
Лабораторная установка
Схема установки представлена на рисунке 2. Она включает:
- формующую рамку с тканью, на которую равномерно выливается подготовленная волокнистая суспензия;
- систему вакуумного бокса, разделённого на секции, каждая из которых может работать на своём уровне разрежения;
- вакуумный насос с регулируемым давлением;
- измерительное оборудование: датчики перепада давления, расходомеры воздуха, весы для определения массы полотна до и после обезвоживания.
Ключевая особенность установки — возможность быстро переключаться между разными уровнями вакуума во время одного прохода полотна над боксом, что позволяет воспроизводить стратегию прогрессии, предложенную в теоретической части.
Экспериментальные сценарии
Авторы смоделировали несколько режимов:
Контроль — всё время воздействия вакуум был постоянным (низкий, средний или высокий).
Двухступенчатая прогрессия — сначала низкий вакуум, затем на заранее выбранном моменте резкое повышение.
Трёхступенчатая прогрессия — низкий → средний → высокий вакуум.
Каждый сценарий повторяли несколько раз для надёжности статистики. Время работы каждой ступени подбиралось так, чтобы в прогрессии смена уровня вакуума приходилась на участок начала плато кривой обезвоживания, что соответствует выводам из раздела теории.
Для каждого опыта фиксировались:
- время воздействия каждой ступени вакуума,
- давление в вакуумной секции,
- расход воздуха через полотно (Q),
- масса полотна до и после вакуума (для расчёта сухости),
- условия окружающей среды (температура и влажность воздуха).
Также проводились замеры с временной задержкой для оценки повторного увлажнения — масса полотна определялась сразу после выхода из зоны вакуума и спустя короткий промежуток времени.
Результаты и обсуждение
На рисунке 3 показаны зависимости степени сухости полотна от времени воздействия вакуума для разных сценариев. В контрольных испытаниях с постоянным вакуумом наблюдается характерная кривая: быстрый рост сухости в первые секунды, а затем выход на плато. При низком вакууме плато достигается быстрее, но на более низком уровне сухости; при высоком вакууме кривая дольше остаётся восходящей, но энергозатраты выше.

Рис. 3. Изменение сухости в зависимости от времени выдержки под вакуумом для трех различных уровней вакуума: 10, 20 и 30 кПа (A), а также при последовательном применении 10, 20 и 30 кПа к одному и тому же образцу (0-5 мс для 10 кПа, 5-10 мс для 20 кПа и 10-15 мс для 30 кПа) (B).
В случае двух- и трёхступенчатой прогрессии характер кривых изменяется:
- Начальный участок на низком вакууме совпадает с контролем.
- Переход на более высокий вакуум вызывает новый резкий подъём кривой сухости.
- При трёхступенчатой прогрессии виден третий скачок, что в итоге даёт более высокую сухость за то же общее время воздействия.
Авторы отмечают, что «скачки» сухости после повышения вакуума подтверждают теоретическое предположение: новая ступень разрежения активирует удаление воды из более труднодоступных зон полотна.
Влияние повторного увлажнения
Реувлажнение проявляется как небольшое снижение сухости после выхода из зоны вакуума. Для низкого вакуума оно относительно велико, потому что большая часть удалённой воды была в легко возвращаемых слоях. При высоком вакууме вклад реувлажнения меньше, так как большая доля удалённой влаги — это вода, прочно связанная с волокнами.
Интересно, что при прогрессии вакуума разница между измеренной и скорректированной кривой меньше, чем при трёх раздельных зонах с одинаковым вакуумом: меньше времени на возврат влаги между ступенями. Это — одно из практических преимуществ компоновки с последовательным повышением вакуума в одном ящике.
Проникновение воздуха через полотно
Вакуумное обезвоживание работает за счёт прокачки воздуха сквозь полотно, и этот поток — ключевой параметр энергопотребления насоса.
Рисунок 4 показывает, что при низком вакууме расход воздуха велик в начале и постепенно снижается, поскольку полотно становится суше и сопротивление потоку растёт. При повышении вакуума в прогрессии расход воздуха возрастает скачкообразно, что связано с резким увеличением перепада давления.


Рис. 4. Объем воздуха, прошедшего через бумажное полотно, в зависимости от времени выдержки под вакуумом для трех различных уровней вакуума: 10, 20 и 30 кПа (A), а также при последовательном применении 10, 20 и 30 кПа к одному образцу (0-5 мс для 10 кПа, 5-10 мс для 20 кПа и 10-15 мс для 30 кПа) (B).
Авторы отмечают: высокий вакуум даёт больший поток воздуха и, как следствие, большую мощность насоса. Поэтому важно применять его только там, где он реально повышает сухость, иначе энергия тратится впустую.
Основные наблюдения из эксперимента
Подтверждение теории плато — на всех кривых контрольных испытаний видно замедление прироста сухости при длительной работе на одном вакууме.Эффективность прогрессии — переход на более высокий вакуум в момент начала плато даёт резкий прирост сухости.
Меньшее реувлажнение — в прогрессии в одном ящике вода возвращается в полотно в меньшей степени, чем при раздельных зонах.
Экономия энергии — благодаря работе на низком вакууме в начале и коротким включениям высокого вакуума суммарное энергопотребление снижается.
Выводы и практическое значение
Экспериментальные данные полностью подтвердили теоретические предположения, показанные на рис. 1:- При работе на одном фиксированном уровне вакуума наблюдается быстрый рост сухости в начале и выход на плато, после которого дальнейшее обезвоживание идёт крайне медленно.
- Последовательное повышение уровня вакуума в момент наступления плато приводит к резкому увеличению скорости удаления влаги и, как следствие, к более высокой конечной сухости полотна.
Стратегия прогрессии вакуума позволяет:
- снизить время работы насоса на высоком вакууме, где энергозатраты особенно велики;
- использовать высокий перепад давления только в момент, когда это даёт реальный прирост сухости;
- достичь сопоставимой или более высокой конечной сухости при меньших суммарных затратах энергии по сравнению с постоянным высоковакуумным режимом.
В лабораторных условиях было показано, что прогрессия даёт ощутимое снижение энергии на единицу удалённой воды, что в промышленном масштабе может трансформироваться в заметную экономию электроэнергии.
Поскольку прогрессия вакуума в одном ящике минимизирует время между ступенями, реувлажнение между этапами практически исключается. В результате:
- итоговое реувлажнение в прогрессии меньше, чем при трёх раздельных зонах с одинаковым вакуумом;
- сокращение реувлажнения повышает общую эффективность обезвоживания и снижает нагрузку на последующие прессовую и сушильную части машины.
Авторы подчёркивают, что, хотя исследование проводилось в лаборатории, концепция прогрессии вакуума имеет прямой потенциал для промышленного внедрения:
- В мокрой части бумагоделательной машины уже есть несколько вакуумных ящиков, и их уровни разрежения можно настраивать.
- Для реализации стратегии потребуется лишь оптимизировать последовательность уровней и моменты переключения.
- Ожидаемая экономия энергии в промышленности будет зависеть от сорта бумаги, конструкции машины и исходного уровня оптимизации, но сам принцип применим к большинству современных БДМ.
Прогрессия вакуума — это относительно простая в реализации и экономичная мера повышения энергоэффективности вакуумного обезвоживания. Авторы отмечают, что для промышленного внедрения полезно будет провести пилотные испытания на конкретной машине, чтобы уточнить параметры прогрессии с учётом её особенностей.